喜报!我校在第十一届全国青年科普创新实验暨作品大赛河北赛区中斩获佳绩

时间:2025/6/6 20:33:58点击:0

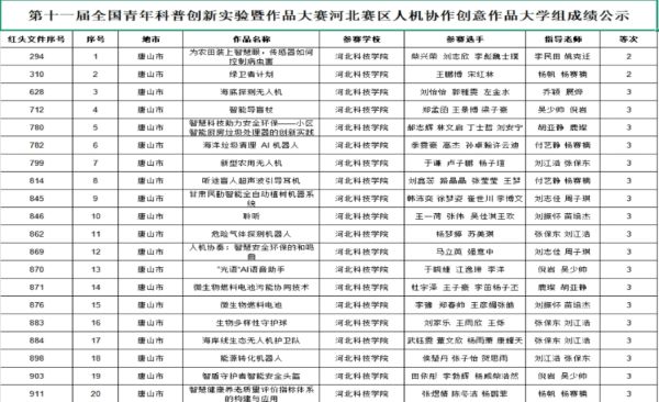
近日,第十一届全国青年科普创新实验暨作品大赛河北赛区人机协作创意作品大学组成绩揭晓,经过激烈角逐、层层选拔,河北科技学院参赛团队斩获佳绩,荣获两个二等奖,40个三等奖多项荣誉,展现了我校学子在人机协作领域的创新思维与实践能力。

微信图片_2025-10-04_203440_506.jpg

全国青年科普创新实验暨作品大赛是面向全国青年学生的科普创新品牌活动,旨在通过竞赛形式激发青少年的学科兴趣,培养创新思维与实践能力,推动科普教育与科技应用的深度融合。本届大赛聚焦“智慧、安全、环保”等主题,覆盖农业科技、生态保护、民生服务等多个领域,既有服务农业生产的智能监测与无人设备,又有海洋垃圾清理、水质检测等生态环保装置,还有面向残障群体的辅助工具及智慧养老监管系统等民生解决方案。赛前,学校组织动员并搭建技术平台;参赛学生利用课余打磨作品,历经层层筛选,攻克技术难点后在省级赛事中脱颖而出,充分展现了参赛团队将专业知识与社会需求相结合的创新能力。

喜报!我校在第十一届全国青年科普创新实验暨作品大赛河北赛区中斩获佳绩 第 2 张

喜报!我校在第十一届全国青年科普创新实验暨作品大赛河北赛区中斩获佳绩 第 3 张

我校一直以来高度重视科技创新与实践育人,坚持将学科教育与社会需求相结合,通过搭建竞赛平台、优化科创资源、强化校企合作等举措,鼓励学生在实践中探索创新,形成“以赛促学、以赛促教、以赛促创”的育人特色,培养了一批兼具科学素养与实践能力的创新型人才。

微信图片_2025-10-04_203656_377.jpg

本次大赛的成功举办,不仅为我校学子提供了一个展示创新成果的平台,更促进了人机协作技术的推广与应用。通过比赛,参赛团队得以相互交流、相互学习,激发了更多的创新灵感。同时,大赛也吸引了社会各界对人机协作领域的关注,为推动科技与社会的深度融合、助力河北科技创新发展注入了新的活力。未来,我校将继续鼓励和支持学子在人机协作领域开展更多创新实践,培养更多具有创新精神和实践能力的科技人才。